Man writes down repentance after insulting massacre victims
CGTN
["china"]
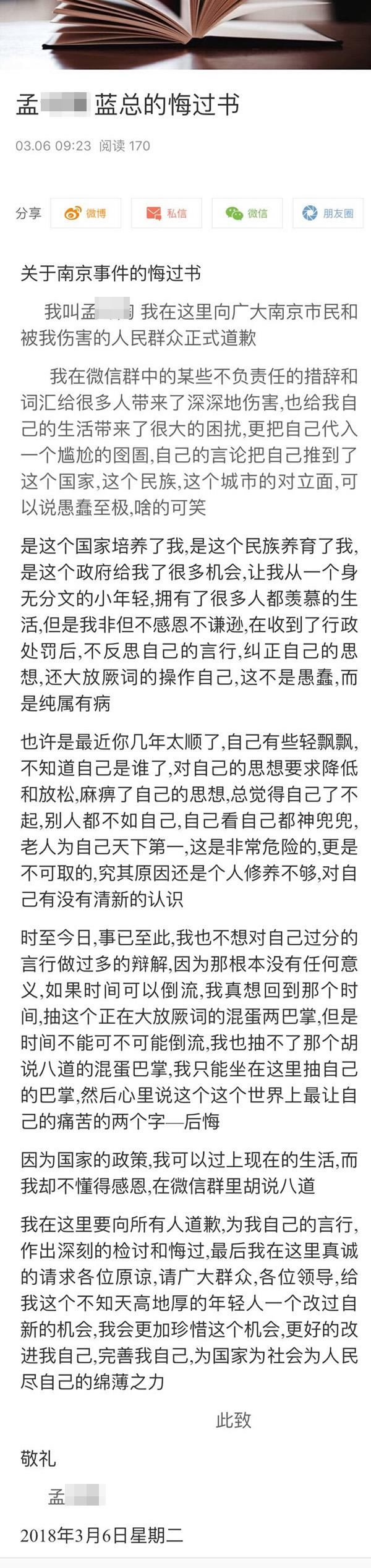
A Chinese man wrote a statement of repentance, apologizing for insulting the victims of the Nanjing Massacre after the public lashed out against his undignified comments, according to The Paper on Tuesday.
In the apology which was cited by the Shanghai-based news outlet, the 35-year-old, only identified with his surname of Meng, was apparently aware of his fault and the harm he did to the nationals.
Meng's statement cited by Shanghai-based The Paper /Photo via The Photo‍

Meng's statement cited by Shanghai-based The Paper /Photo via The Photo‍

“My irresponsible remarks in a group chat on WeChat has done harm to many people and brought trouble to my life. The remarks also positioned me against the nation, its citizens and the city [of Nanjing]. It is the country that has cultivated me; it is the nation that has nurtured me; and it is the state that has created chances to enable me to live a decent life,” said Meng's statement, in which he admitted his wrongdoing and pleaded for forgiveness. He added that “I plead to the public for a chance to let me correct my fault and dedicate myself to society and the people.”
Meng sent a series of unacceptable comments to a WeChat group which included over 400 members in February this year. He was informed on for saying “300,000 deaths at Nanjing Massacre were too few.” Though other members took blame for him, Meng insisted on his remarks, according to The Paper.
Meng insults people who have blamed him in a live stream. /Screenshot

Meng insults people who have blamed him in a live stream. /Screenshot

The Shanghai Police intervened in the case as Meng was thought to have created adverse repercussions in society, and put him in detention for five days.
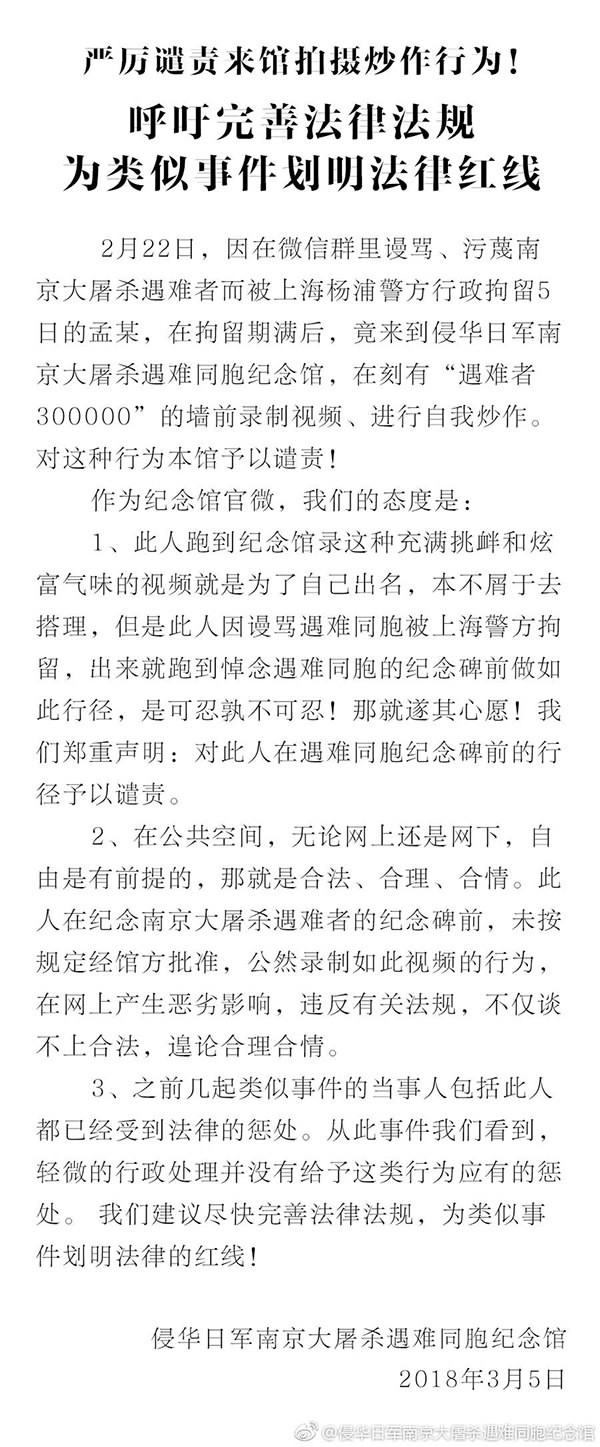
Chinese social media also criticized Meng’s behavior. However, he did not learn a lesson and started to live stream in front of the Memorial Hall for the Victims of the Nanjing Massacre by Japanese Invaders, where victims’ names were inscribed on a memorial wall.
According to The Paper, Meng also insulted people who had reported him and posted criticisms before in his live stream and even “asked them to continue.”
A statement published by the Memorial Hall of the Victims in Nanjing Massacre by Japanese Invaders /Weibo Photo

A statement published by the Memorial Hall of the Victims in Nanjing Massacre by Japanese Invaders /Weibo Photo

Pointing to Meng’s intention to be controversial on social media, the Memorial Hall published a statement on its official Weibo account condemning the man and called for a severe punishment.
Following the response by the Memorial Hall, the public have been incredibly angry about Meng and his actions.
Meng insults people who have blamed him in a live stream. /Screenshot

Meng insults people who have blamed him in a live stream. /Screenshot

“The penalty is too light and should be included in the man’s personal credit archive. And when is the specific law coming out for traitors and collaborators?” @Nanyudiren commented on Weibo.
“If an apology works, why do we need the law?” @ChengZHEE questioned.
“This kind of person should be asked to join community service and to be a guide in the Memorial Hall. Each time he guides visitors, he should tell people what he’s done,” @Miao00Miao suggested in the comments section.
The wall registers the names of victims in Nanjing Massacre. /VCG Photo

The wall registers the names of victims in Nanjing Massacre. /VCG Photo

In 1937, Japanese army murdered some 300,000 people in the eastern Chinese city of Nanjing over a period of six weeks. To remember the victims, December 13 has been designated as the annual National Memorial Day, and the Nanjing Massacre was included in the Memory of the World Register in 2015.