University slammed for intervening in students' intimate interactions
CGTN
["china"]
A strict regulation on students' intimate interactions published by a university in northeast China’s Heilongjiang Province has incurred backlash from the public since it was spread on Chinese social media.
Netizens on China’s Twitter-like Weibo shared the regulation on Monday, showing Qiqihar Institute of Engineering intervening in communication between male and female students, even including talks in the hallways. If the students are found to have"misbehaved", they will be recorded on video and deducted credits.
Chat history of alerting the university's teachers that the school is strictly checking students' intimate interactions. /The Paper Photo

Chat history of alerting the university's teachers that the school is strictly checking students' intimate interactions. /The Paper Photo

An anonymous student told Shanghai-based media The Paper that they cannot display intimate behaviors, though the university claimed they do not impose any restrictions on students' interactions.
"Hand-holding has been classified as causing a negative influence (to others). There were students being punished once in a while," the anonymous student said.
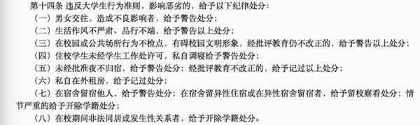
The student disciplinary regulation of Qiqihar Institute of Engineering. /The Paper Photo 

The student disciplinary regulation of Qiqihar Institute of Engineering. /The Paper Photo 

A student disciplinary regulation found at the university's official website, implemented in July 2012, declared that students who display illicit cohabitation or sexual relationships will be expelled from the school.
The university told CGTN Digital that they are still figuring out the case and cannot disclose the result yet.
Some regulations published by a few Chinese schools were criticized by the public . A high school in east China's Zhejiang Province regulated students' intimate interactions, including students of the same gender. Another high school in southwest China's Yunnan Province expelled two students who blew bubbles and threw paper planes on campus due to safety regulations.
Chat history emphasizing the school is strictly checking the students' intimate interactions. /Weibo Photo

Chat history emphasizing the school is strictly checking the students' intimate interactions. /Weibo Photo

However, the regulations focusing on expelling college and university students released by China’s Ministry of Education did not include intervening in students' social interactions. 
Chinese attitudes towards sex has changed in recent years. A marriage and relationship report released in 2016 by Peking University and dating website Baihe showed that Chinese people born after 1995 had their first sexual encounter at 17 on average, four-and-a-half years earlier than people born in the 1980s.
Many schools have changed its regulations about students' intimate interactions in recent years. They've tried to protect and guide students to establish a healthy view on marriage and love. China's famous Fudan University softened its rule in 2017 from expelling students who had sex before marriage to giving them warnings depending on the severity of the case.